About Me
Graphic Design
UX/UI
Contact Form
About Me
Graphic Design
UX/UI
Contact Form
Pessie Eisenreich

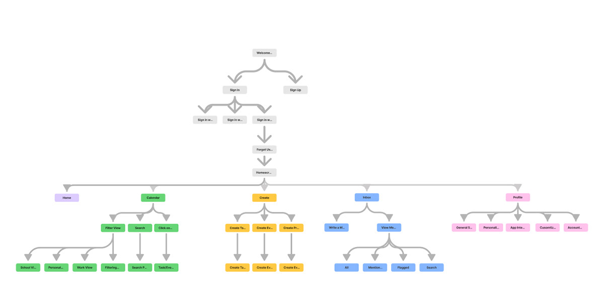
Taskrific App Redesign

You may also like

SAAS Project- Gmail Smart Sort
2025
Panda and Cub Website Redesign
2025
↑Back to Top
Pessie Eisenreich Design